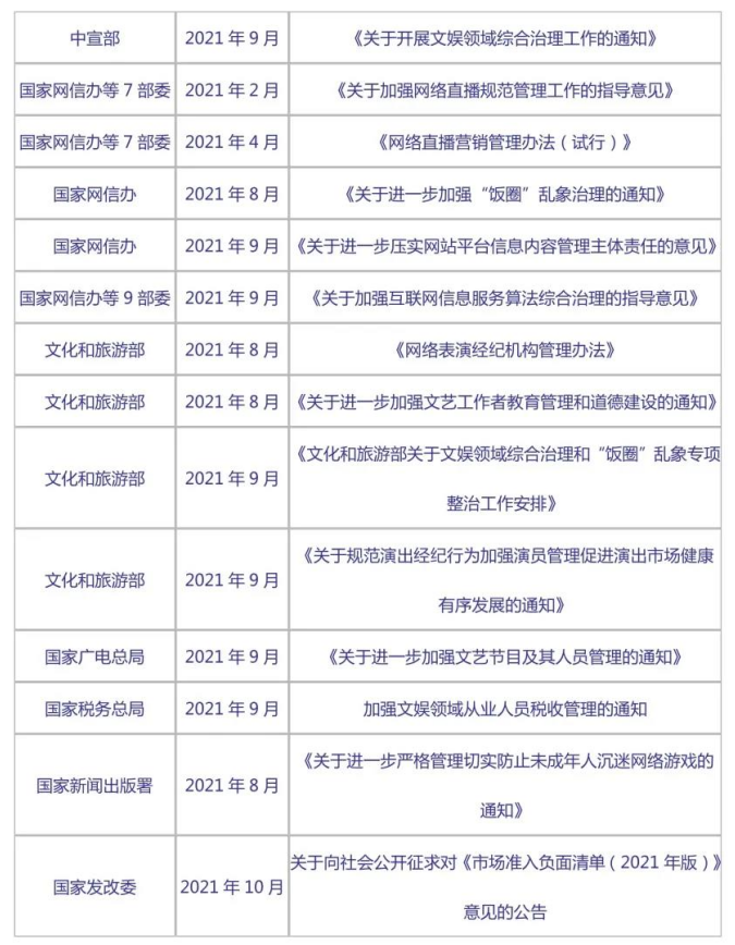
导语:近期,文娱领域综合治理工作取得突破性进展,过度商业化、娱乐化的行业不良倾向得到有效遏制,绿色健康的风气进一步廓清,向上向善的良好生态加快营造,获得了社会各方的高度认同和赞许。作为文娱领域的重要组成部分,网络视听行业综合治理工作也取得显著成效,可以从以下几个方面来认识。 一、建设文化强国,促进人民精神生活共同富裕,是推进文娱领域综合治理的大逻辑 党的十九大明确提出坚定文化自信,推动社会主义文化繁荣兴盛,中国文化事业产业进入到新的历史方位。继十七届六中全会提出建设社会主义文化强国目标后,十九届五中全会首次明确了2035年建成文化强国的具体时间表,文化强国成为国家治理体系和治理能力现代化的深厚支撑,自信自强的中华文化需要风清气正的良好生态。进入新时代,社会主要矛盾变化带来的新特征新要求,百年变局和世纪疫情交织叠加带来的新矛盾新挑战,要求z6尊龙凯时从国家政治安全、意识形态安全和文化安全的高度正确认识当前开展文娱领域综合治理工作的必然性、必要性和紧迫性。人民日益增长的美好生活需要和不平衡不充分的发展之间的矛盾既体现在物质生活方面,也体现在精神生活方面,人民需要更高层次、更加丰富、更有质量的精神生活。倡导讲品位讲格调讲责任,去庸俗低俗媚俗,促进人民精神生活共同富裕,成为文化发展的重要目标和对新阶段文娱领域的必然要求,加强文娱领域综合治理是时代的大逻辑。 二、开展文化领域综合治理,是推进网络视听行业治理能力和治理体系现代化必然要求 网络视听不仅是社会主义文艺的重要力量,服务人民群众文化消费的重要载体,也是宣传思想文化的重要阵地。截至2021年6月,中国网络视频(含短视频)用户规模达9.44亿,占网民整体的93.4%;其中8.88亿人看短视频,6.38亿看网络直播。可以说,网络视听生态的好坏直接关系到人民精神文明状态和社会风气的好坏。 中央高度重视网络文化的价值引导、精神引领和审美启迪重要作用,仅2020年以来就先后印发《关于加强网络文明建设的意见》《关于新时代加强和改进思想政治工作的意见》《国民经济和社会发展第十四个五年规划和2035年远景目标纲要》《法治社会建设实施纲要(2020-2025年)》《中国儿童发展纲要(2021—2030年)》等政策文件,把习近平新时代中国特色社会主义思想转化落实,指明了网络视听行业治理能力和治理体系现代化的目标任务和方法路径,明确网络视听行业综合治理是国家治理体系和治理能力现代化建设的重要一环,是全行业必须遵循的大方向。 三、强化“四个治理”,是网络视听行业综合治理的根本方法 近年来,互联网系统化、融合化监管的宏观管理体制和协同管理机制日趋成熟,推动网络视听综合治理常态化、法治化、系统化发展。 一是强化系统治理。2021年以来,中宣部、国家网信办、国家发改委、文旅部、国家广电总局、国家税务总局、国家新闻出版署等部委已出台10多个规范性文件(见表1),形成网上网下同心聚力、齐抓共管的强大声势,加快营造助网络视听良好生态。 表1 2021年国家相关部委出台的文娱领域治理文件 二是强化依法治理。网络视听监管的规制体系是保障行业健康有序发展的前提和基础。当前,正在加快完善网络信息服务方面的法律法规,推动既有法律法规延伸适用到网络空间,不断把弘扬社会主义核心价值观贯穿网络立法执法司法普法各环节。如修订互联网信息服务管理办法,研究制定互联网信息服务严重失信主体信用信息管理办法,制定完善对网络直播、自媒体、知识社区问答等新媒体业态和算法推荐、深度伪造等新技术应用的规范管理办法;研究制定演员经济机构、网络表演经济机构等管理办法,出台粉丝社群管理、经济公司管理、直播管理、演艺明星金融产品和游戏产品管理规则,全面推进依法办网、依法上网、依法用网、依法治网。 三是强化综合治理。网络视听领域不断完善党委领导、政府管理、企业履责、社会监督、网民自律等多主体参与,经济、法律、技术等多种手段相结合的综合治网格局,逐步建立起涵盖领导管理、正能量传播、内容管控、社会协同、网络法治、技术治网等各方面的网络综合治理体系,全方位提升网络综合治理能力。 四是强化源头治理。主管部门坚持网上网下统一导向、统一标准、统一尺度,标本兼治开展网络视听行业综合治理工作,初步形成源头抓精品创作、源头抓主体管理、源头抓从业人员管理、源头抓用户管理的源头管理机制。如建立完善视听网站信息登记备案管理、网络视听节目审核备案管理等平台,设立了重大题材网络影视剧项目库和重大题材网络影视剧IP创意征集平台,加强主旋律正能量内容制作。推动互联网信息服务领域信用制度化建设,健全网络内容从业人员信用记录和严重失信主体名单制度等,不断将平台、从业人员、企业、媒体等各类主体,内容制作、营销、引进、播出等全过程各环节全部纳入监管范围,全面提升治理效果。 四、加强网络视听行业综合治理,是推进行业高质量创新性发展的必然趋势 当前,针对流量至上、“饭圈”乱象、违法失德等文娱领域出现的问题,必须持续深入开展网络视听行业综合治理工作,从严从实、综合施策、标本兼治,揭制行业不良倾向,廓清行业风气,推动行业高质量发展。 (一)提高思想认识,强化新时代新定位新责任 从国家相关文件表述来看,网络视听行业和网络平台的定位更加明晰。网络平台已由“高科技”企业转变成“社会公共服务基础设施”,兼具社会属性和公共属性,承担社会和经济义务,要为高质量发展和高品质生活服务。网络视听是重要的宣传思想文化阵地,网站平台日益成为信息内容生产传播的重要渠道,具有媒体属性和意识形态属性,要担负媒体责任和社会责任。推动共同富裕,网络平台在自身发展的同时,也要饮水思源,回报社会,造福人民。因此,网络视听行业要明确自身职责定位,内容创作要聚焦主题主线,服务两个大局;坚守主流价值,弘扬社会主义核心价值观;坚持扎根人民,奉献时代精品;坚定文化自信,传承文化根脉;增强创新能力,攀登创优高峰。从业人员要明大德、立大德,厚植爱党爱国情怀;守公德、严私德,树立良好形象;守初心、铸匠心,追求艺术理想。 (二)把握主体责任内涵,压紧压实平台责任 进一步强化视听网站主体责任。针对网络平台责任认识不充分、角色定位不准确、履职尽责不到位、制度机制不完善、管理操作不规范等问题,要健全管理体制机制,准确界定行业边界,规范工作流程,设置好“红绿灯”。做好主题主线宣传和主旋律精品创作,加强信息内容评价体系建设,培育积极健康、向上向善的网络文化;严格落实总编辑内容安全负责制,健全内容审核机制,把好导向关、内容关、人员关、片酬关、宣传关,严防违法信息和不良信息生产传播,确保信息内容安全;建设良好网络秩序,规范用户网上行为,遏制各类网络乱象;完善平台社区规则,加强账号规范管理;维护市场秩序和良好生态,依法依规制作、引进、播出视听内容,遏制不良牟利,抵制天价片酬,合理配置成本;打击流量至上和流量造假,优化内容推荐算法;加强明星粉丝团、后援会账号约束管理,严厉处置互撕信息;强化平台对明星经济公司(工作室)网上行为的管理,制定相关网上运营规范;全平台减少直至取消相关明星的各类信息发布。要把保护未成年人利益放在突出位置,针对未成年人使用其服务依法设置相应的时间管理、权限管理、消费管理等功能;严禁选用未成年人参加选秀节目;禁止义务教育阶段未成年人参加偶像团组和线下应援活动;严禁未成年人打赏,严禁未成年人应援消费等。 进一步强化从业人员管理。探索建立网络视听关键岗位从业人员管理机制和长期培养机制。在节目演员和嘉宾选用上要严格把关,坚持把政治素养、道德品行、艺术水准、社会评价作为选用标准,力挺爱国爱港艺人,规范主持人参加社会活动和网络信息发布,从严控制有关网络名人出声出镜。对政治立场不正确、与党和国家离心离德的人员坚决不用;违反法律法规、冲击社会公平正义底线的人员坚决不用;违背公序良俗、言行失德失范的人员坚决不用。禁止违法失德艺人利用网络平台发声出镜。严格执行演员和嘉宾片酬规定,严肃惩戒片酬违规、“阴阳合同”、偷逃税行为,倡导鼓励演员和嘉宾担当社会责任,参与公益性节目。 (三)强化内容管理,完善联合惩戒机制 一是强化内容管理。深化网络综艺节目专项整治,不得播出偶像养成类节目,不得播出明星子女参加的综艺娱乐及真人秀节目,选秀类节目不得设置场外投票、打榜、助力等“低俗炒作”“花钱买投票”环节和通道。加强对网络秀场直播和电商直播、短视频等新业态管理和违规广告管理,为人民群众提供更多种类、更高质量、更美体验的网络视听文艺精品。 二是坚决反对过度商业化、泛娱乐化,坚决抵制“唯流量”“唯颜值”和“耽改”之风的畸形偶像文化;坚决抵制炒作炫富享乐、绯闻隐私、负面热点、低俗“网红”、无底线审丑等泛娱乐化倾向;坚决抵制追星炒星、高价竞逐明星、以明星为卖点、“流量至上”、拜金主义等错误做法;强化粉丝消费管理、粉丝互动管理和明星经济管理,反对无底线追星、消费攀比、饭圈互撕、非理性应援等不良“饭圈”文化,构建长效管理机制。 网络空间是亿万民众共同的精神家园。网络空间天朗气清、生态良好,符合人民利益。网络空间乌烟瘴气、生态恶化,不符合人民利益。谁都不愿生活在一个充斥着虚假、诈骗、攻击、谩骂、恐怖、色情、暴力的空间。加强网络视听综合治理是促进人民精神生活共同富裕,推进国家治理体系和治理能力现代化,实现网络视听行业高质量发展的必然要求,需要通过持续全面的全行业生态化 治理,共同建设好z6尊龙凯时的精神家园。